
在中国金融行业,万得长期以来都意味着一件事:权威、专业、深度的金融信息与分析服务。
买方、卖方、资管、私募、量化、投顾、银行、券商、保险、研究机构……过去近三十年,万得总是存在于机构用户的工作台上,服务的是高频、复杂、严肃的专业金融工作。
今天,这件事第一次发生了变化。
万得 AI 产品面向金融人士的 Wind Alice 个人版,正式推出!
Wind Alice 个人版面向的是真正有金融专业工作需求的个人用户 – 你可以是理财师、金融销售人员、投行财务顾问、投资人、家族办公室、咨询顾问、分析师、企业战略与 IR、策略师、财经媒体人等等。
这不是普通的新产品上线。这是万得第一次,真正把过去主要服务机构的专业金融 AI 能力,带给更广泛的专业金融个人。
如果你是金融工作者,但没有采购完整机构版万得金融终端的需求;
如果你每天都在追市场、看公司、做研究、比产品、配置资产、服务客户、汇报工作,但同样需要一个真正专业、真正能做金融工作的 AI 平台;
那么今天,你终于有了一个新的选择:
Wind Alice。
// Wind Alice,到底是什么? //
对很多非万得终端用户来说,Wind Alice 这个名字可能还是第一次听见。
那就先记住一句话:
Wind Alice,不是一个聊天 AI。它是面向专业金融个人的 AI 原生工作平台。
它不是为了陪你泛泛聊天而生。
它是为了帮你更快理解市场、梳理行业、看懂公司、分析产品、搭建框架、完成研究、服务客户、推进金融工作而来。
无论你是什么角色,你可以把它理解成能够辅助你的:
一个理财团队、一个投资团队、一个策略团队、一个研究团队、一个投行团队、一个客户服务团队……被浓缩进了一个 Wind Alice 个人版账号里。
// Wind Alice,不只是回答问题,而是在帮你完成金融工作 //
为什么很多 AI,一到金融问题就总“差一口气”?
因为金融不是一个只靠语言能力就能打穿的领域。
你当然可以拿很多通用 AI 去问市场、问公司、问基金、问热点、问赛道。
它们会总结、会表达、会组织语言,看上去也常常“像懂了”。
但真正做过金融的人都知道:
能答,不等于能用。
你要的是准一点,它可能说得像模像样,但数据不一定准确;
你要的是快一点,它可能能生成一段文字,但未必跟得上市场节奏;
你要的是全一点,它可能能拼几段公开信息,但不一定覆盖真正关键的维度;
你要的是深一点,它可能会复述内容,但不一定真正懂金融人在意什么;
你要的是一份能继续拿去判断、沟通、开会、服务客户的结果,它却常常停在“看起来挺聪明”。
金融最怕的,从来不是不会说。而是:
说得像真的,但不够准;
看起来很快,但不够新;
内容不少,但关键点没覆盖;
逻辑很满,但最后不能用。
Wind Alice 从一开始,就是为了解决这个问题而生的。
依托万得长期积累的金融信息底座,它不是简单做一轮自然语言生成,而是可以连接全球市场的大量专业数据、资讯、研究与金融工具,并围绕金融任务去组织分析与执行,调动数百个专业金融 MCP 工具和 Agent。
所以,Wind Alice 和很多通用 AI 真正的差别,不是“它也会回答问题”。而是:
它能接入实时、专业、全面数据;
它能理解金融任务与分析框架;
它能围绕任务目标去拆解分析;
它能查资料、调工具、做计算、跑流程、验结论、完成 Excel / PPT / Word;
它能把一系列的任务串起来,最后把结果真正交到你手里。
这,才是专业金融 AI 和普通聊天 AI 之间真正的分水岭。不是更会“说”,而是更会“做”。
这就是为什么我们更愿意把 Wind Alice 定义为:
AI 原生的金融工作平台。
// Wind Alice,为什么能给你配备一支金融团队? //
Wind Alice 不仅有强大的智能内核,
有数百个可调用的专业金融 MCP 与 Agent 工具,
也有可以反复复用、不断进化的 Skill 技能体系。
智能内核、工具联动、技能分身。
也就是:
AI 负责理解目标与规划路径;
MCP / Agent 负责调用专业能力与金融兵器;
Skill 则把金融人的方法论、步骤和判断路径,封装成一个可以反复调用的“智能分身”。
Wind Alice 像一个真正懂你、能干的 AI 团队:
有人帮你查数据,
有人帮你拉资料,
有人帮你做测算,
有人帮你搭框架,
有人帮你核来源,
有人帮你把结果组织成可交付的东西。
// Wind Alice 能为你做些什么? //
下面这些,不是概念,而是 Wind Alice 最有价值的地方。
1. 先从能干活的“金融问答“开始说起
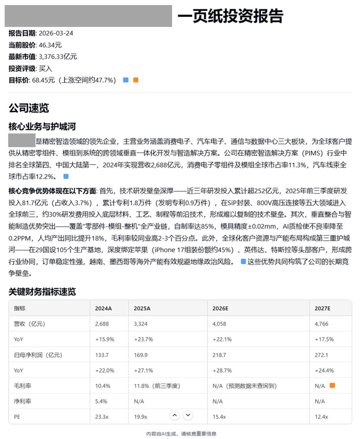
比如你想研究 Robinhood 这一年到底是“自己跑赢了”,还是整个可比券商/互联网券商板块都在涨。
过去,你可能要先找可比公司、判断样本、下载股价、做等权重组合、归一化处理,再单独画图。现在,你只需要把任务交给 Wind Alice。
案例:“请挑选 Robinhood 的5家可比上市公司,做一个按等权重分配的可比公司组合股价指数,并与 Robinhood 自身股价表现进行对比展示。”
Wind Alice 会自动完成:可比公司筛选、样本解释、指数构建、基期归一、可视化输出,并把结论和图表一起交给你。


2. “技能广场”让你拥有十八般武艺,打造无限数字分身
如果你是理财顾问,需要为客户快速完成基金筛选与投资建议。过往最耗时繁重的工作:筛产品池、看收益回撤、比波动和夏普、看规模、看持仓、看基金经理,再把它组织成一份客户能听懂的建议– 这些通通交给财富管理相关技能!
你只需输入客户需求,Wind Alice 为你呈现一份专业详实的基金配置建议。
案例:“我是平衡型投资者,有50万,想中期投资,偏好科技行业,请帮我筛选基金并给出配置建议。”


其他更多 Wind Alice 官方和社区技能,适合各种金融角色,等你来解锁尝试!

3. 它能像一个研究助手一样,快速帮你看懂一家公司
当你突然要判断一家公司值不值得跟、为什么涨、为什么跌、财报到底好还是不好时,真正难的不是“找一段简介”,而是把投资逻辑、财务情况、催化剂、估值、风险真正理顺。
案例:“帮我分析 xx 公司的投资价值,重点看核心逻辑、财务趋势、催化剂、估值和风险。”

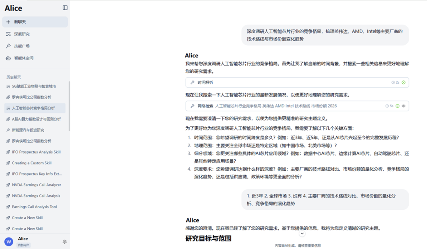
4. 它能接手“深度研究”这种真正复杂的课题
复杂研究,从来不是你问一步它答一步,而是一整个项目:当你给出一个研究目标之后,它会确定研究边界、拆分分析维度、分派任务、并行推进多个 Agent、补资料、做验证,最终交付一份结构完整、逻辑清晰、可继续讨论和决策的研究底稿。
仅需一杯咖啡的功夫,Wind Alice 既可调用一支 AI 团队,为你完成10-50页的深度研究报告。
案例:“深度调研人工智能芯片行业的竞争格局,梳理英伟达、AMD、Intel 等主要厂商的技术路线与市场份额变化趋势。”


5. 它还是你的 PPT 汇报小助手
比如你要快速做一份关于新能源汽车行业的投资路演材料,用于向投资人汇报。
过去,这通常意味着查销量、梳理行业逻辑、对比公司、搭结构、写页面、做图表、统一版式,最后再反复修改成一套能拿出去讲的 PPT。
现在,你只需要把任务交给 Wind Alice。
案例:“帮我获取一下今年新能源汽车的销量和商业投资计划,对比多家新能源车企的发展前景,生成一份投资研究 PPT,浅色背景,12页,主要针对投资人。”
它会自动完成信息梳理、研究框架搭建、内容生成、图表组织、PPT 排版,最终直接交付一份附带权威数据、可下载、可修改编辑的 PPT。
你惊呼:“能填数,又可编辑的 PPT,真是太香了!“


// 如何注册体验? //
今天,万得正式发布 Wind Alice 个人版。注册体验请登录:
https://alice.wind.com.cn/
关于很多人已经在期待的与微信 ClawBot 的连接,我们将等微信官方推出针对最新版 OpenClaw 的插件接口后,正式入驻微信。敬请期待。
// 最后,只说一句 //
不是每个 AI 都能做金融。
而今天,万得第一次把真正能做金融工作的专业 AI,交给个人。
过去,它仅属于机构席位;
今天,它开始服务更广泛的专业金融个人。
Wind Alice,不只是一个 AI。
Wind Alice,是你面向未来的智能金融工作平台。
Wind用户在金融终端输入
Alice Chat (ACHAT)
千亿参数AI模型,精通复杂金融概念
20年数据积累,分析能力媲美专家
手机电脑实时联动,随时随地高效响应
为您开启智能化工作新体验
免责声明:所有平台仅提供服务对接功能,资讯信息、数据资料来源于第三方,其中发布的文章、视频、数据仅代表内容发布者个人的观点,并不代表泡财经平台的观点,不构成任何投资建议,仅供参考,用户需独立做出投资决策,自行承担因信赖或使用第三方信息而导致的任何损失。投资有风险,入市需谨慎。

迁址公告
古东管家APP
关于我们
请先登录后发表评论