近一段时间,金龙鱼的投资者问答平台几乎被针对一连串的外部纠纷的质疑淹没。
十万股东的焦灼背后,是金龙鱼已经低迷许久的股价。
最近一连串事件导致公司股价连连下跌,近一周,金龙鱼已经跌去了百亿市值。
2020年,金龙鱼登陆创业板,创造了当时创业板最大IPO纪录。以25.70元的发行价计算,上市之后几个月,金龙鱼股价暴涨超450%,市值最高超过7800亿元,被誉为“油茅”。
然而巅峰过后,便是无尽的下跌。自2021年1月最高点以来,金龙鱼股价已然跌去了近80%,跌市值跌去超6000亿元。

时至今日,这家千亿市值的“油茅”巨头,又站在了风口浪尖。
01
近几年来,金龙鱼的负面舆论不断。
先是打假人王海曝光金龙鱼五常大米造假,随后食用油行业又出现工业油罐车运油乱象,金龙鱼被湖北前首富兰世立硬刚。
而最近,金龙鱼和兰世立的纠纷余波再起,尽管法庭审理暂时落下帷幕,但在法庭上的胜利,没能带来舆论场上的支持。
在媒体平台上,抵制金龙鱼的声浪仍未止息。然而一波未平,一波又起。
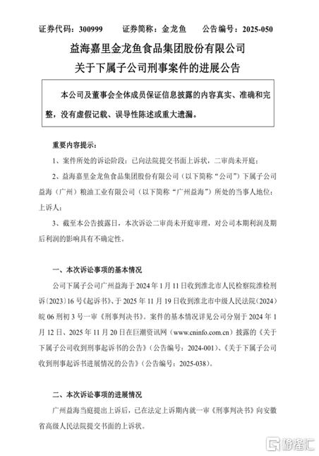
近日,金龙鱼子公司广州益海又面临合同诈骗罪的天价退赔金额。
11月20日,金龙鱼发布公告,称下属子公司广州益海收到一审判决,被判构成合同诈骗罪。

具体来看,广州益海不仅被判处罚金100万元,更需共同承担18.81亿元的退赔责任,而金龙鱼2024年全年净利润仅为25.02亿元。
尽管金龙鱼表示,不认可一审判决,并当庭上诉。
但如果判决生效,金龙鱼将赔去去年七成的净利润。这无疑让正处于业绩修复期的金龙鱼面临着巨大的财务压力。
近几年来,金龙鱼业绩持续下滑。
2020年,金龙鱼上市巅峰之际,归母净利润也达到了最高的60.01亿元,随后连续四年下跌,2021年和2022年同比降幅更是达到了31.15%和27.12%。
2023年及2024年,由于原材料价格回落,金龙鱼下调产品价格,结果导致公司营收也同比分别下滑2.32%、5.03%。

直到2025年,金龙鱼的业绩才刚刚出现回升态势。
今年前三季度,金龙鱼营收1842.7亿元,同比上涨5.02%,归母净利润更是同比上涨92.06%至27.49亿元。
尽管业绩已经大幅回升,但金龙鱼前三季度27.49亿元的净利润不到2020年全年净利润一半。
这意味着,金龙鱼仍旧面临着不小的业绩压力。子公司这一诉讼,又给公司业绩蒙上了一层阴影。
2020年,上市之初,面临行业烈火烹油般的前景,金龙鱼展开了一系列的产能建设。
然而随着行业环境变化,目前金龙鱼面临最大的问题,变成了产能利用率严重不足。
2025年半年报显示,金龙鱼的油籽压榨设计产能达14732千吨,实际产能仅为为6976千吨,产能实际利用率仅为47.35%;油脂精炼设计产能达5669千吨,实际产能仅为2562千吨,产能实际利用率仅为45.19%。
这两大核心产品的产能利用率均不足50%。
不仅如此,除油脂灌装外,金龙鱼的其他四种产品仍有新建产能,且部分产能总吨数还不低。
如水稻加工产品,目前在建日产能达4200吨,年产能将达1500千吨/年,一旦建成,这一产品产能利用率更是将大幅下跌。
而截止今年6月,金龙鱼21个募投项目中,已经有10个募投项目预计收益未达预期。
就在8月,金龙鱼还宣布将青岛和昆明的两大核心项目推迟至2027年底竣工,而这已是金龙鱼第八次主动将募投项目延期。
一边是大量存量产能闲置,另一边是新增产能不断上马且效益低下,金龙鱼的业务困境可想而知。
然而相比大量产能建设带来的短期难题,金龙鱼面临的更大挑战,或许是长期的低毛利率困境。
2020年销售毛利率达到12.33%的巅峰之后,金龙鱼毛利率接连大幅下滑,2023年甚至一度下滑至4.83%。
尽管近两年来有所回升,但2025年前三季度,金龙鱼6.55%的销售毛利率,对比2020年仍下降了近6个百分点。

尽管已经成为粮油行业的绝对龙头,但金龙鱼仍旧难以摆脱“薄利多销”的经营方式。
而这,和金龙鱼所处的行业脱不开关系。
02
俗话说,民以食为天,以米面油为代表的基础粮油板块更是“食”中之基,需求刚性,市场庞大。
但从商业和投资角度来看,在国内,粮油并不算一个很好行业。
根本的原因在于,粮油行业与生俱来的高成本、低毛利、强竞争,以及强监管的特征。
首先,粮油行业成本结构极其脆弱。
以金龙鱼为例,在其2024年2388.66亿元的总营收中,营业成本达到了2260.80亿元,占比达94.65%。
而在2260.80亿元的营业成本中,2018.95亿元的直接材料成本达占据了营业成本的89.30%。

这种成本结构意味着,原材料价格的任何风吹草动,都会直接、且放大地传导至利润端。
不幸的是,食用油的核心原材料——大豆、棕榈油等,高度依赖国际市场,价格受全球供需、贸易政策、气候变化乃至地缘政治等多种因素影响,波动频繁且剧烈。
作为加工企业,金龙鱼在原材料端缺乏定价权,议价能力薄弱。
其次,行业属性重资产且利润天花板低。
粮油加工需要投入巨额资金建设厂房、购买设备、建立物流仓储体系,是一个典型的资本密集型行业。
然而,其产品作为最基本的民生必需品,消费者对价格变动极为敏感,任何大幅提价行为都可能引发市场反弹和监管关注,这使得行业的利润天花板被压得非常低。
2021年至2022年间金龙鱼净利润断崖式下滑,正是因为当时原材料价格大幅上涨,但公司向下游传导成本压力的能力有限,导致上调的产品售价无法完全覆盖原材料成本的激增,利润空间被急剧压缩。
不过尽管利润微薄,但在行业上升期,粮油行业仍旧有利可图。
然而,如今中国人均食用油消费已达25公斤/年,超过世界卫生组织建议的20公斤,远超世界卫生组织建议的20公斤上限,整个行业已彻底从增量市场转入存量市场。
2023年,中国包装食用油市场规模甚至出现7.4%的负增长。

尽管如此,竞争格局却并未缓和,反而日渐白热化。
目前,粮油市场虽呈金龙鱼(约40%)、中粮福临门(约15%)和鲁花(约7%)三足鼎立之势,但根据国家粮食和物资储备局的数据,我国规模以上粮油加工企业超过两万家,区域性品牌、中小品牌林立,市场集中度仍有提升空间,价格战等激烈竞争手段屡见不鲜。
此外,渠道变革正为传统格局带来颠覆性冲击。

随着传统商超渠道增长见顶,电商、社区团购及直播电商等新兴渠道快速崛起,催生了像“十月稻田”这样一批精准定位细分市场、营销手段灵活的新兴品牌。
凭借更高的渠道效率和更强的品牌互动性,这些新兴品牌正在细分领域对金龙鱼等传统巨头构成强有力的挑战。
面对如此剧烈的市场变化,金龙鱼并非没有尝试突围。
公司在高端酱油、调味品、冷冻面团、中央厨房乃至大健康领域频频布局,希望找到第二增长曲线。
然而,从结果来看,其调味品板块经过多年培育仍未见显著起色,新推出的冷冻蛋糕、常温米饭等创新产品也大多处于市场试水阶段,规模体量尚小,难以对整体业绩形成有力支撑。
产品创新乏力与渠道变革滞后的双重压力,使得这家粮油巨头在快速变化的市场中,显得日益力不从心。
但金龙鱼也并非全无机会。
如今健康和高端化趋势在粮油行业逐渐兴起,若是能抓住这一机遇,大力改革、建设品牌形象,作为国内粮油行业的规模之王,金龙鱼也能从中收获更大利益。
但若想再现往日辉煌,金龙鱼必须积极修复品牌形象,优化产能结构,并推动产品创新与渠道变革,在多个维度上同时发力,才有可能重新赢得投资者信心。
结语
在金龙鱼面临舆论危机之时,近日,食用油行业另一大巨头,山东鲁花集团正式完成股份制改革,注册资本从约10.91亿元飙升至20亿元,管理层结构也随之调整。
这一系列动作,让市场纷纷猜测,鲁花正在为登陆资本市场铺路,未来粮油行业的竞争格局可能因此生变。
此外,近日全球知名指数公司MSCI还宣布将金龙鱼从MSCI中国指数中剔除,并已于11月24日收盘后正式生效,这又进一步加剧了股价压力。
综合来看,金龙鱼面临的困境是多重因素共同作用的结果。然而,在行业整体增速放缓、竞争日益激烈的背景下,这条复兴之路注定充满挑战。
接下来,如何才能向资本市场证明自己的价值,将成为金龙鱼的一个重要思考题。
免责声明:所有平台仅提供服务对接功能,资讯信息、数据资料来源于第三方,其中发布的文章、视频、数据仅代表内容发布者个人的观点,并不代表泡财经平台的观点,不构成任何投资建议,仅供参考,用户需独立做出投资决策,自行承担因信赖或使用第三方信息而导致的任何损失。投资有风险,入市需谨慎。

迁址公告
古东管家APP
关于我们
请先登录后发表评论