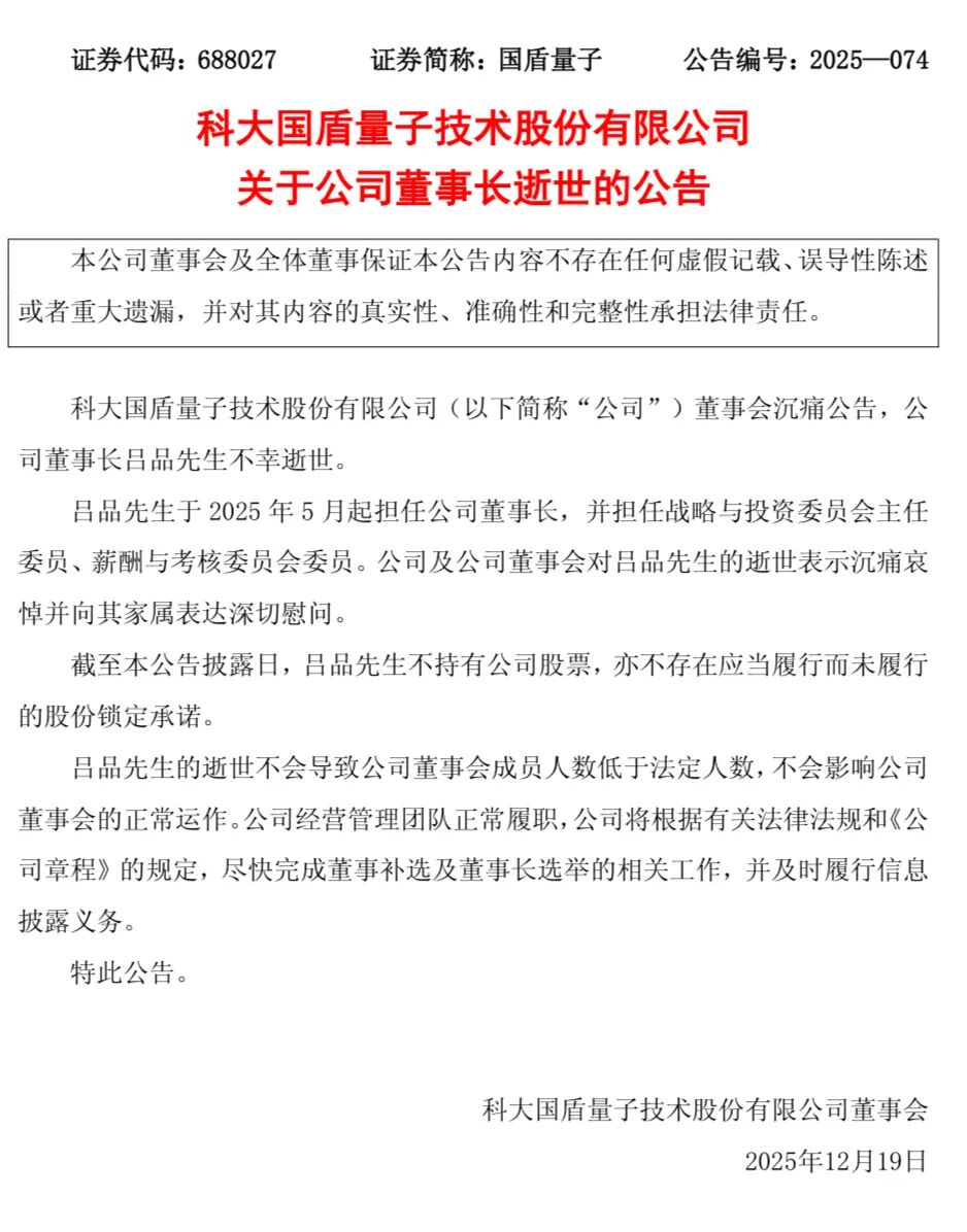
12月18日晚,国盾量子(688027.SH)董事会公告,公司董事长吕品不幸逝世。

据悉,吕品于2025年5月起担任国盾量子董事长,并担任战略与投资委员会主任委员、 薪酬与考核委员会委员。
国盾量子及其董事会对吕品的逝世表示沉痛哀悼并向其家属表达深切慰问。
截至2025年12月18日, 吕品不持有国盾量子股票, 亦不存在应当履行而未履行的股份锁定承诺。
国盾量子表示,吕品的逝世不会导致公司董事会成员人数低于法定人数,不会影响公司董事会的正常运作。
该公司将根据相关规定, 尽快完成董事补选及董事长选举的相关工作, 并及时履行信息披露义务。
此前,合肥市高新公安分局发布警情通报:“2025年12月18日13时许,我局接报警称,吕某(男,46岁)在望江西路与孔雀台路交口某公司一办公室内失去意识,接警后,民警立即到场处置。经120现场确认,吕某已无生命体征。经公安机关勘查调查,已排除案件。”

多家媒体报道称,警情通报中提到的吕某,就是国盾量子董事长吕品。
公开资料显示,吕品生于1979年7月,在担任国盾量子董事长前,历任中国电信集团有限公司市场部副总经理,中国电信股份有限公司市场部副总经理,中国电信股份有限公司安徽分公司副总经理、党委委员,中国电信集团有限公司安徽分公司副总经理。
据介绍,国盾量子脱胎于中国科学技术大学,主要从事量子通信产品的研发、生产、销售及技术服务,为各类光纤量子保密通信网络以及星地一体广域量子保密通信地面站的建设系统地提供软硬件产品,为政务、金融、电力、国防等行业和领域提供组网及量子安全应用解决方案。
2020年7月,国盾量子作为“量子通信第一股”成功登陆科创板。
截至12月18日收盘,国盾量子股价报494元/股,总市值508.13亿元。
免责声明:所有平台仅提供服务对接功能,资讯信息、数据资料来源于第三方,其中发布的文章、视频、数据仅代表内容发布者个人的观点,并不代表泡财经平台的观点,不构成任何投资建议,仅供参考,用户需独立做出投资决策,自行承担因信赖或使用第三方信息而导致的任何损失。投资有风险,入市需谨慎。

迁址公告
古东管家APP
关于我们
请先登录后发表评论