
(图片来源:视觉中国)
蓝鲸新闻4月17日讯(记者 陈晓娟)日前,首创证券(601136.SH)公告称,公司于近日收到证监会出具的《关于首创证券股份有限公司境外发行上市备案通知书》。其赴港上市迎来新进展。

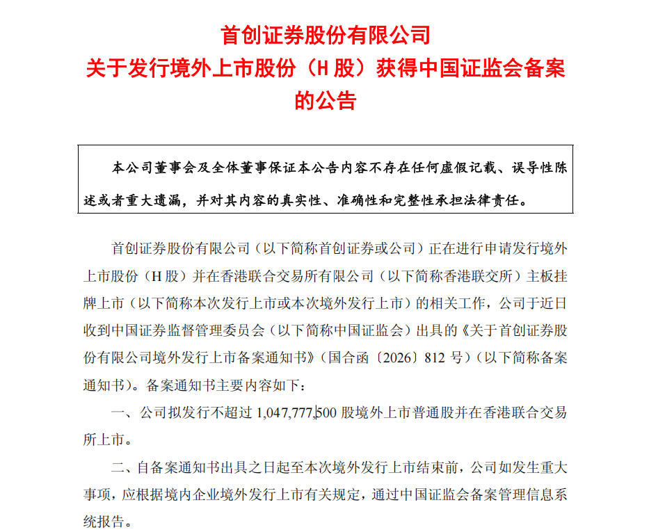
(图片来源:首创证券公告)
据公告,公司正在进行申请发行境外上市股份(H股)并在香港联交所主板挂牌上市的相关工作,拟发行不超过10.48亿股境外上市普通股。
首创证券成立于2000年2月,注册资本27.3亿元,实际控制人为北京国资委。2022年12月,公司在上交所挂牌。回溯来看,2025年7月,首创证券宣布启动H股上市计划;8月,其H股发行上市事项获北京市国资委批复,10月,公司正式向香港联合交易所主板递交招股书,启动“A+H”双重上市进程。
彼时,首创证券表示,启动港股上市,是为提升资本实力与综合竞争力,整合国际资源,增强国际影响力。
招股书显示,港股上市募集的资金将用于支持公司资产管理类业务、投资类业务等核心业务发展,加强IT、科技投资,推动公司数智化转型。
A股上市以来,首创证券的业绩呈现逐年上涨态势。记者梳理,2022-2025年,首创证券营业收入分别为15.88亿元、19.27亿元、24.18亿元、25.28亿元;同期归母净利润分别为5.55亿元、7.01亿元、9.85亿元、10.56亿元,整体上行。
目前A股市场共有42家上市券商,其中有13家券商实现“A+H”两地上市。倘若顺利通过港交所聆讯,首创证券将成为第14家“A+H”两地上市的券商。
盘面表现上,首创证券今日报收16.32元/股,跌幅0.49%,总市值446.08亿元。(蓝鲸新闻 陈晓娟 chenxiaojuan@lanjinger.com)
免责声明:所有平台仅提供服务对接功能,资讯信息、数据资料来源于第三方,其中发布的文章、视频、数据仅代表内容发布者个人的观点,并不代表泡财经平台的观点,不构成任何投资建议,仅供参考,用户需独立做出投资决策,自行承担因信赖或使用第三方信息而导致的任何损失。投资有风险,入市需谨慎。

迁址公告
古东管家APP
关于我们
请先登录后发表评论