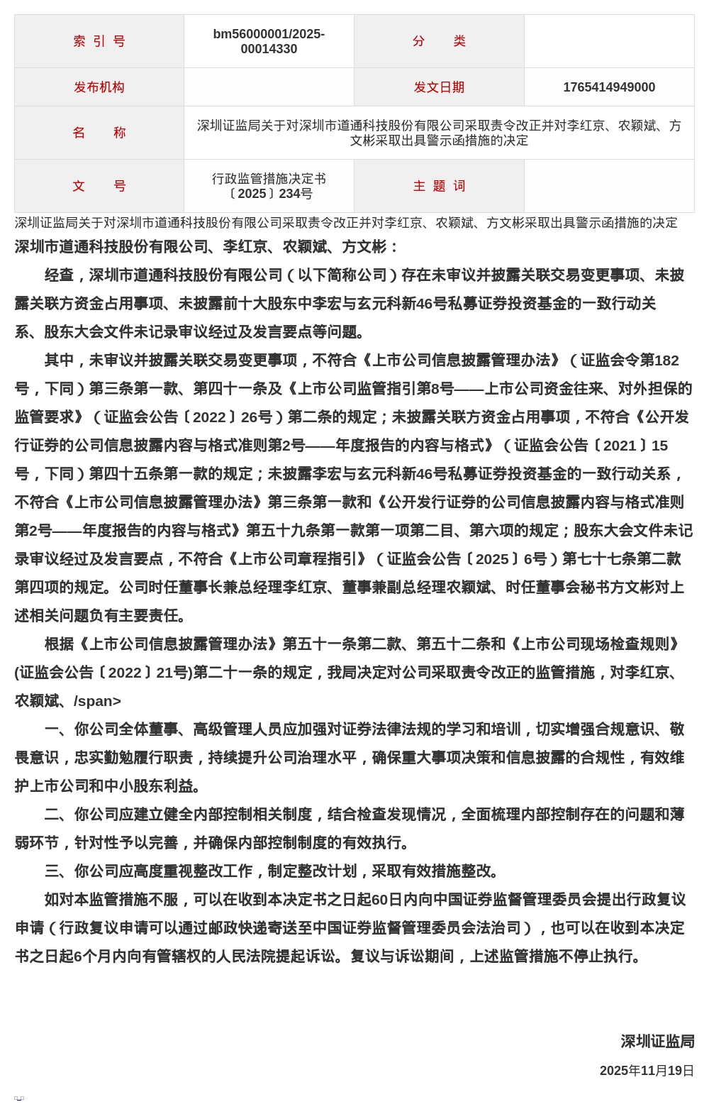
蓝鲸新闻12月11日讯,近日,深圳证监局发布了行政监管措施决定书,剑指深圳市道通科技股份有限公司、李红京、农颖斌、方文彬。
决定书显示,深圳市道通科技股份有限公司存在未审议并披露关联交易变更事项、未披露关联方资金占用事项、未披露前十大股东中李宏与玄元科新46号私募证券投资基金的一致行动关系、股东大会文件未记录审议经过及发言要点等问题。
以上行为不符合《上市公司信息披露管理办法》《上市公司监管指引》《公开发行证券的公司信息披露内容与格式准则》《上市公司章程指引》的相关规定。
公司时任董事长兼总经理李红京、董事兼副总经理农颖斌、时任董事会秘书方文彬对上述相关问题负有主要责任。
针对以上问题,深圳证监局决定对深圳市道通科技股份有限公司采取责令改正的监管措施,对李红京、农颖斌、方文彬分别采取出具警示函的监管措施。

免责声明:所有平台仅提供服务对接功能,资讯信息、数据资料来源于第三方,其中发布的文章、视频、数据仅代表内容发布者个人的观点,并不代表泡财经平台的观点,不构成任何投资建议,仅供参考,用户需独立做出投资决策,自行承担因信赖或使用第三方信息而导致的任何损失。投资有风险,入市需谨慎。

迁址公告
古东管家APP
关于我们
请先登录后发表评论